济宁任城区小学片区划分 济宁任城区实验小学学区划分

任城区城区以共青团路和红星路交叉线划分为四个片区:
东南片区(指城区共青团路以东、红星路以南的区域);
西南片区(指城区共青团路以西、红星路以南的区域);
西北片区(指城区共青团路以西、红星路以北的区域);
东北片区(指城区共青团路以东、红星路以北的区域);
各片区对应申报学校:
东南片区:实小和枣店阁;
西南片区:霍小总校;
西北片区:东门和北门里;
东北片区:济宁学院附小;
划重点啦:获得资格即可入学
也就是说,通过电脑派位获得所申请学校的入学资格,即便原本不是本服务区内的,也可以到该学校就读;未获得入学资格的儿童,必须回自有房产所在服务区学校就读。
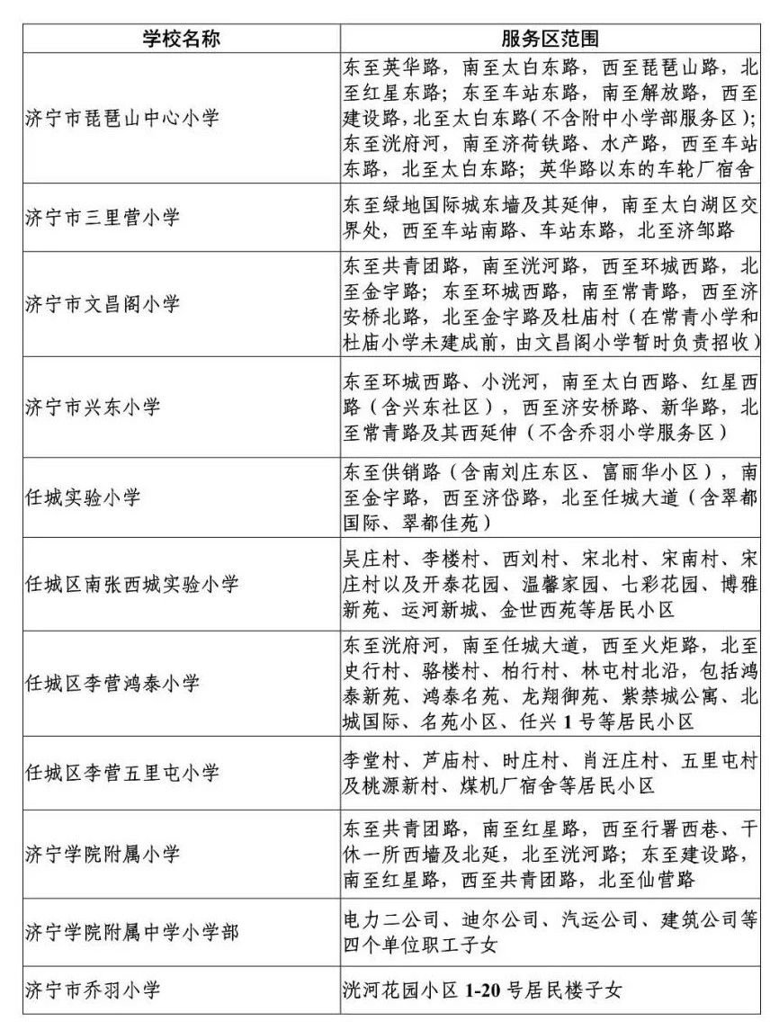
各小学招生服务区范围如何划分?



